行业知识

KWZK-ZSY50系列开方积算器的检修分享

2022-10-08 14:48:26 od网页版入口_OD(中国)官方

KWZK-ZSY50系列开方积算器的检修分享

天然气流量控制系统框图如图2-27。

图片关键词

图2-27  流量控制系统框图


故障现象:由于发生积算器不跳字,致使天然气流量不能计量。


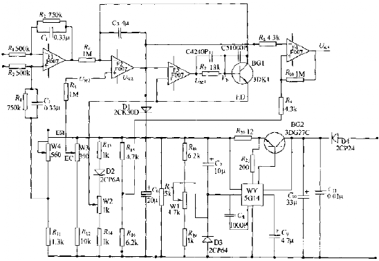
故障分析:由框图可知,其中任一环节出现问题,都将引起上述故障。首先要用排除法,确定故障点。用万用表分别测量配电器、KWZK-ZSY50系列智能调节器输出电压,均没肓问题。由于开方积算器输入电压正常,又不跳字,故可确定开方积算器坏了。因开方积算器由开方器和比例积算器两部分所组成,再测量开方器输出电压,也正常,故问题出在比例积算器部分,其电路如图2-28。


故障处理:其工作过程简述如下,开方器来的输入信号经电平移位后,加到电压频率(V-f)转换器,转换成频率脉冲信号,与输入信号成正比的脉冲电压经整形、放大,推动机械计数器进行累计计算。


当输入电压Usc1的加入,积分电容C3,开始充电,Usc2逐渐下降,至Usc2≤ED时,比较器F3输出端魏转成高电平,在此高电平的作用下,晶体管BG1由截止变为导通,C3通过BG1和电位器W2下部及电阻R14放电,Usc2因电容C3放电而逐渐上升,当Usc2上升到Usc2≤ED时,F3翻转成低电平,BG1又转为截止,积分电容C3,放电结束,并重新开始由输入电压Usc1充电。如此周而复始,并经比较器F4脉冲整形,至此输入信号已变为脉冲信号,根据工作原理分析故障原因,故障应出在电压频率(V-f)转换电路无脉冲电压输出,用万用表10V挡测量各点电位,测得Eb为10V,Ee为9.7V,Ed为4.1V,Vb大于10V。由晶体管工作原理可知BG1导通时,Vbe约为0.7V,故可判断BG1损坏并更换之,故障消除。

图片关键词

图2-28  比例积分部分的电路图


故障处理:根据比例积算器工作原理,可知BG1损坏,充电电容C3无放电回路,电压频率(V-f)转换电路无脉冲输出,故计数器无法计数,到此开方积算器修复。并做校验邸可投入正常运行。



首页
产品
新闻
联系