在石油化工、危险场所等复杂环境下,电气线路的敷设和仪表设备的连接需严格遵循相关规范,以确保安全稳定运行。防爆挠性管与防爆格兰头作为关键部件,它们在不同场景下的使用各有侧重,以下是基于规范条款的详细分析。
2025-06-16 od网页版入口_OD(中国)官方
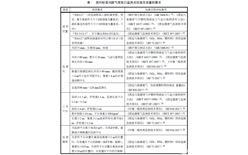
烟气在线监测设备监测口“前6后3”、“前4后2”该如何区分?
2023-10-18 od网页版入口_OD(中国)官方
浅谈发电机氢气系统
2023-05-15 od网页版入口_OD(中国)官方
为什么建议烟室气体分析仪要装SO2传感器?
2022-08-01 od网页版入口_OD(中国)官方
检测技术与仪表六大热工参量变送器
2022-06-11 od网页版入口_OD(中国)官方自控
高炉气体分析仪故障事故分析总结知识
2022-05-06 od网页版入口_OD(中国)官方自控
工作原理及组成: 热导式气体分析仪的应用范围很广,除通常用来分析氢气、氨气、二氧化碳、二氧化硫和低浓度可燃性气体含量外,还可作为色谱分析仪中的检测器用以分析其他成分。
2022-04-19 KWZKod网页版入口_OD(中国)官方
故障现象描述: 二氧化碳分析仪波动,一会跑零下一会指示正常。
2022-03-31 od网页版入口_OD(中国)官方